Problem:
Your control panel displays the code "Err 03," and your heat pump is no longer functioning.
Origin of the Problem:
This issue corresponds to a malfunction in the flow detector.
Solution:
There are four potential causes:
1. Absence of a Bypass Kit in the installation
CAUTION: The presence of a UConnect device exempts the installation of a Bypass Kit.
The optional Bypass Kit is necessary for the proper operation of the heat pump (see the installation chapter in the user manual).
2. Inadequate water in the water circuit of the heat pump (heat exchanger). Verify the proper water circulation within the heat pump by:
- Ensuring that your pool filter or circulation pump is functioning correctly, and if necessary, repriming it (consult your manufacturer's manual).
- Confirming that the water inlet and outlet hoses are correctly connected (in the right direction).

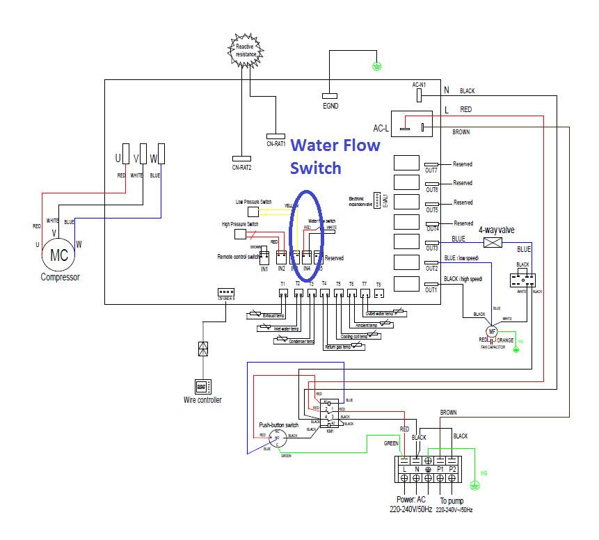
3. Defective water flow sensor
The water flow sensor prevents the heat pump from overheating. The sensor is a rotor located at the outlet of the heat exchanger.
- Ensure that the direction of the rotor is correct, as indicated by the arrow on the sensor, showing the water flow direction.

If the direction is incorrect, follow the procedure below:
- Turn off your filtration pump.
- Unscrew the sensor.
- Press the rotor in the direction of the arrow on the sensor until the heat pump starts.

If it starts, the problem lies with your water circulation (cause #1 above).
If it doesn't start, proceed to point #4.
4. The water flow sensor is disconnected
- Disconnect the power supply to the heat pump.
- Open the upper cover of the heat pump.
- Open the electrical control box cover to access the electronic board.
- Ensure that the terminals of the "fluxostat" or "water flow switch" are properly connected. The sensor's position is indicated on the electrical schematic of your manual (Water flow switch).
- If the terminals are incorrectly connected, please reconnect them correctly.
- If the terminals are properly connected, the sensor is likely defective and needs replacement.
In case your product is out of warranty (more than 2 years or more than 3 years for the Premium range only), you can order the spare parts on our support site.
If your product is still under warranty (less than 2 years or less than 3 years for the Jetline Premium only), go back to the previous page and click on "Support request for this item".